Trinkwasser aus der Leitung im Camper, überall mit WM Aquatec UV-8 eco KLW
Wir hatten ja schon des Öfteren unsere Herausforderungen mit trinkbarem Wasser aus der Camper Leitung unseres Kastenwagens. Nicht überall bekommt man Trinkwasserqualität, wie in Deutschland und weiten Teilen Europas. Doch ein Filtereinbau in einem Kastenwagen birgt einige Tücken. Mit dem WM Aquatec UV-8 eco KLW haben wir die Lösung für uns gefunden.
Flo hatte bereits zum immer noch erhältlichen Vorgänger Biolite (heute UV-8 steel) berichtet. Der UV-8 eco ist die neue und deutlich kleinere Version des UV-C Desinfektionsreaktor.
In der Version mit Endung KLW begleitet die UV-C Desinfektion auch noch eine Aktivkohle Filtereinheit. Diese klärt nicht nur das Wasser, um die Wirkung der UV Desinfektion zu verbessern, sondern entfernt auch noch einige Schadstoffe und Chlor. So schmeckt das Wasser auch noch besser, wenn es gechlort wurde.
Hier zeigen wir euch, wie der Einbau der Filtereinheit mit UV Desinfektion auch im Kastenwagen mit einer Tauchpumpe realisiert werden kann.
- KOMPLETTLÖSUNG WASSERHYGIENE: Das Wasserhygiene Komplettset für Schmutz- und...
- SCHMUTZ- & SCHADSTOFFRÜCKHALT: Geschmacksstoffe und Schadstoffe wie Pestizide...
- UV-C LED WASSERDESINFEKTION: Die Desinfektionseinheit besitzt dank innovativer...
Warum wir eine WM Aquatec UV-8 eco KLW Filtereinheit benutzen?
Meinungen zur Wasseraufbereitung, Lagerung und Nutzung gibt es viele. Die meisten davon sind auch richtig und berechtigt. Das bedeutet jeder einzelne muss sich zu seinem Umgang mit Trinkwasser eine eigene Meinung aufgrund der verfügbaren Informationen bilden. Die eine richtige Antwort ist vermutlich schwer zu finden. Viele Faktoren spielen hier eine Rolle:
- Wo bin ich unterwegs?
- Wie lange lagere ich mein Wasser?
- Nutze ich die Wasseranlage nur zum Waschen, oder möchte ich das Wasser trinken?
- Kann ich die Wasserqualität vor dem Tanken feststellen, oder nicht?
- und vieles mehr…
Lange Zeit haben wir unser Wasser beim Tanken vorgefiltert. Wir haben das gemacht, da wir gerade außerhalb Europas, oder selbst in entlegenen Ecken Europas teilweise keine exzellente Trinkwasserqualität sicherstellen konnten. Selbst innerhalb Deutschlands haben wir eine Minimallösung genutzt (und machen zumindest das weiterhin), um Sedimente, die tatsächlich in fast allen Zapfstellen vorhanden sind, nicht in den Tank zu bringen. Dazu wird es an einer anderen Stelle mehr geben.

Wir wollen den Müll aus gekauften Wasserflaschen endlich eliminieren und guten Gewissens unser Wasser aus der Leitung trinken. So müssen wir auch nicht ständig nach Möglichkeiten suchen, an Kaufwasser zu kommen. Gerade bei der Bevorratung von mehreren Litern Trinkwasser (rechnet nur mal mit 2-3 Liter pro Person und Tag) kommt einiges an zusätzlichem Gewicht zustande. Auch den Platz für die Lagerung darf man nicht unterschätzen. Wollen wir 5 Tage außerhalb der Zivilisation schaffen, dann müssen wir bis zu 30 Liter Trinkwasser mitnehmen.
Mit unserem 100L Tank kommen wir doch eine ganze Weile. Das bedeutet, das Wasser ist eine ganze Weile im Plastiktank. Hier können sich die (wenn auch vielleicht wenigen) Bakterien langsam vermehren. Dieses Wasser verteilt man dann durch alle Leitungen und letztendlich an die Zapfstelle. Auch können wir bei unserem Reiseverhalten nicht immer an Trinkwasser kommen und haben nicht immer Zapfstellen mit 100% Trinkwasser.
Genau dort wollten wir ansetzen. Endlich mit ruhigen Gewissen das Wasser in entfernten Ländern trinken. Egal ob in Nordafrika, oder in unseren nächsten Zielen, die eben nicht die beste Trinkwasserqualität aufweisen. Hinzu kommt, dass man nicht mehr ständig nach Möglichkeiten suchen muss, um das Wasser durch den Befüllfilter zu pressen. Deshalb haben wir uns für den Einbau eines UV-8 KLW von WM Aquatec entschieden.
Die Funktion der WM Aquatec Filtereinheit UV-8 eco KLW
Die erste Stufe der Filtereinheit bildet der Kohlefilter. Dieser filtert einige Stoffe, gegen die die UV-C LED machtlos ist. Darunter fallen diverse Schwermetalle und Pestizide. Diese treten vor allem in den nicht gut kontrollierten Wasserquellen außerhalb Europas auf. Aber auch Chlor filtert der Aktivkohlefilter. Das kennen die meisten unter euch auch aus dem südlichen Europa. Hier duftet die Wasserquelle gerne mal nach Schwimmbad. Dieser Geschmack soll durch den Filter reduziert, bzw. sogar beseitigt werden. Ob das funktioniert, erfahrt ihr im Fazit.
Ein weiterer Vorteil ist, dass Schwebstoffe ebenfalls entfernt werden. Das ist besonders wichtig für die nächste Stufe, die UV-C Desinfektion. Desto klarer das Wasser ist, welches an der LED vorbeifließt, desto besser kann die Desinfektion wirken.
Die zweite Stufe, die UV-C Desinfektion, ist dann für die finale Entfernung der Bakterien zuständig. Im sogenannten Reaktor wird das vorbeifließende Wasser durch die UV-C LED bestrahlt. Diese Bestrahlung zerstört die Zellwände der Bakterien und sorgt dafür, dass diese unschädlich gemacht werden. Das funktioniert umso besser, je länger die Bestrahlung stattfindet. Das bedeutet also, dass Wasser am besten langsam vorbeifließen sollte. Zum Glück ist das bei unseren Campingaufbauten der Fall. Damit kommt man auf über 99,99% Desinfektionsleistung.
Diese Filtertechnik für Trinkwasser ist nicht nur im Gastrobereich zugelassen, sondern auch eine gängige Methode für die Trinkwasserherstellung in Ländern mit schlechter Wasserqualität. Sowohl in Kenia und Tansania, als auch in Costa Rica haben wir Filteranlagen mit genau dieser Methode gesehen, um das Trinkwasser für uns Touristen aufzubereiten. Das Ganze hat also durchaus Hand und Fuß.
Die Herausforderungen beim Einbau des UV-8 eco KLW in einen Kastenwagen
Der Einbau der WM Aquatec Filtereinheit in ein Wohnmobil mit Druckwasser System ist ein echtes Kinderspiel, wie es Flo bereits bewiesen hat. Beim Kastenwagen kann das aber schon wieder anders aussehen. Meistens haben wir hier nur eine Tauchpumpe verbaut und die Wasseranlage ist nicht für die Drücke einer Druckpumpe optimiert. Doch keine Angst, es ist dennoch möglich die UV-8 KLW Kombination aus Aktivkohlefilter und UV-C Entkeimung einzubauen. Allerdings müssen ein paar Dinge beachtet werden und etwas Zusatzmaterial wird benötigt.
Was fehlt im Lieferumfang der WM Aquatec Filtereinheit?
In der Packung der UV-8 KLW kommt neben dem Filter und UV Einheit Aufbau noch einiges Zubehör. Neben dem Schlüssel zum Filterwechsel und einer Ersatzdichtung kommt noch einiges an Anschlussmaterial mit.

Die mitgelieferten Anschlusstücke sind jedoch auf das Anfahren von der Seite gedacht. Das kann zwar passen, aber in unserem Fall sollte die Filtereinheit von oben angefahren werden. Dafür benötigt man noch ein paar andere Verbinder, die es zuvor zu besorgen heißt. Damit kann man die Anschlüsse nach oben verlegen und somit beispielsweise eine Montage hinter dem Tank verwirklichen.

Neben dem eigentlichen Anschlussmaterial wird aber noch der Wasserdruck ein Thema werden. Schaut man in die Diagramme des Filtersets, erkennt man einen Druckverlust durch die Filter. Dieser nimmt je nach Durchflussmenge zu. Glücklicherweise sind unsere Campingwasserhähne nicht die durstigsten und so liegt der Durchfluss normalerweise bei maximal 3-7 L/min. Bei unseren ca. 4 L/min Durchfluss kommen wir in der Theorie also auf etwa 0,4 Bar Druckverlust. Das bedeutet also, dass wir ca. 0,4 Bar mehr Gegendruck überwinden müssen, um denselben Druck in den restlichen Leitungen beizubehalten.
Durchflussrate Filter (links), Durchflussrate UV Einheit (rechts)
Wir hatten sowieso nicht den höchsten Druck im System. Dieser reicht uns aber dennoch gut, sogar zum Duschen. So schlimm ist das nicht. In unserem Tank befand sich eine 1,1 Bar Pumpe. Da wir uns für den Einbau einer 2,1 Bar Pumpe entschieden haben sollte auch noch etwas Luft sein, wenn der Filter über die Lebensdauer etwas zusetzt. Genau so eine gibt es als Druckpumpe von Reich, die Power Jet Plus.
Diese Pumpe hat zwar mehr Druck, braucht aber auch mehr Strom. Somit sollte man entsprechende Sicherungssets vorrätig haben. Doch mehr dazu beim Einbau.
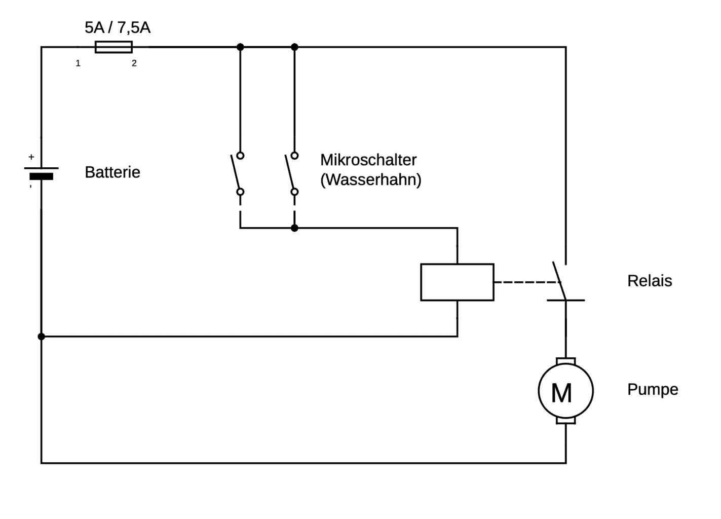
Da wir den Pumpenstrom deutlich erhöhen werden, sollte man spätestens jetzt eine Relaisschaltung zur Entlastung der Mikroschalter im Wasserhahn einbauen. Wir haben eine solche Schaltung schon lange verbaut und würden sie auch allen anderen empfehlen, um die Haltbarkeit der Mikroschalter deutlich zu erhöhen. Die Mikroschalter werden leider durch die beim Trennen größerer Ströme nach und nach zerstört. Gerade die von uns verwendete Gleichspannung zieht sehr gerne Lichtbögen, die die Kontakte verbrennen lassen. Die Induktivität der Pumpe verstärkt diesen Zustand noch zusätzlich. Irgendwann ist dann Schluss und eine aufwändige Reparatur steht an. Daher sollte man spätestens jetzt diesen Einbau mit einplanen.
Einbau der Relaissteuerung als Vorbereitung zur WM Aquatec UV-8 eco KLW
Wie bereits erwähnt, gibt es beim Schalten von Gleichströmen gerne Lichtbögen. Diese können gerade bei induktiven Lasten (also Spulen), wie unserer Pumpe sehr groß werden, da sich die Spule einer Stromänderung (also von ca. 6A auf 0A beim Ausschalten) entgegenstellt und somit ordentliche Lichtbögen entstehen können. Diese verrußen und verbrennen nach und nach die Kontakte dieser winzigen Schalter. Die Schalter sind eigentlich nicht für den dauerhaften Einsatz mit solch hohen Strömen gedacht. Der Wechsel des Schalters ist nicht immer möglich. Zumindest ist er aber recht aufwändig und im falschen Moment ist das echt ein großes Problem. Deshalb sollte jeder Tauchpumpennutzer besser früher, als später über den Einbau einer Ersatzschaltung nachdenken.
Wenn ihr euch nicht mit Elektronik auskennt, oder euch den Umbau nicht zutraut, sucht euch entsprechend kompetente Hilfe, oder geht zur Werkstatt eures Vertrauens. Fehler in der Elektrik sind kein Spaß und können zu verheerenden Bränden führen!
Die Theorie zum Relais Umbau
Zuerst muss festgestellt werden, welche Kabelquerschnitte im Fahrzeug verbaut sind. Dabei dürften euch auch die Käbelchen bei den Mikroschaltern auffallen. Wie man auf die Idee kommt, durch solche Litzen mehrere Ampere hindurchzujagen, erschließt sich mir absolut nicht. Die restlichen Leitungen für die Versorgungsspannung bis zur Pumpe sollten in Querschnitten verlegt werden, die die Ströme bis zu mindestens 7,5A locker aushalten. Je nach Länge kann das 1,5 mm², oder 2,5 mm² sein. Hier solltet ihr euch wirklich eingehend mit der Auslegung beschäftigen.
Folgenden Aufbau werden wir mit der Relaisschaltung verwirklichen (wer das Schaltbild nicht versteht, bitte unbedingt helfen lassen!):

Wenn die Verdrahtung durch den Hersteller bereits groß genug dimensioniert ist, kann man direkt vor einem der Schalter abzweigen, um einen Dauerplus zum Relais zu führen. Ist das nicht der Fall, muss eine neue Leitung vom Elektroblock zum Relais gelegt werden. Selbes gilt für die Masse. Ist die Herstellerverkabelung nicht stark genug ausgelegt, dann muss auch hier nachgelegt werden. Der Querschnitt sollte schließlich bei 0V und +12V gleich sein. Den Rest kann man glücklicherweise direkt an der Pumpe abgreifen.
Mit dieser Schaltung wird über die Mikroschalter also nur noch die Spule des Relais geschalten, das einen recht geringen Strom benötigt und somit keinen nennenswerten Lichtbogen erzeugt. Die Pumpe selbst wird über die deutlich robusteren und einfach zu ersetzenden Kontakte des Relais geschalten.
Der Relaiseinbau in der Praxis
Los gehts in die Praxis. Eine Leitung für einen Dauerplus muss zuerst gezogen werden. Ob diese vom Elektroblock kommt, oder vom Schalterabgriff habt ihr ja vorher schon ermittelt. Den Anschluss des Relais und der Pumpe macht ihr im Idealfall mit den WAGO Klemmen, die Flo vor kurzem vorgestellt hatte.
Alle benötigten Anschlüsse, außer der Dauerspannungsversorgung, habt ihr bereits am Tauchpumpenanschluss. Somit ist die Umverdrahtung sehr schnell gemacht. Das Relais passt normalerweise noch gut neben den Tank und ist so während der Fahrt sicher verstaut.
Wer es noch perfektionieren möchte, wie ich es bei mir ausgeführt habe, der schaltet vor den Spulenkontakt des Relais (also in Reihe mit den Mikroschaltern) einen kleinen Schalter. Mithilfe diesem könnt ihr dann die Pumpe bequem direkt hinten ausschalten. Ich finde das sehr praktisch und da an meiner Steuereinheit kein separater Schalter für die Pumpe vorgesehen ist, war dies die einfachste Möglichkeit die Pumpe zu schalten, ohne ständig die Sicherung ziehen zu müssen, oder die gesamte Elektrik auszuschalten.
So kommt die WM Aquatec UV-8 eco KLW in den Van
Am wichtigsten ist es alle aufgeführten Teile bereitgelegt zu haben, dann klappt der Einbau auch zügig. Zusätzlich zu den oben aufgeführten Teilen benötigt ihr noch etwa 1-2 Meter Schlauch, Schlauchschellen und mindestens einen Schlauchverbinder. Davor solltet ihr prüfen, welcher Schlauchdurchmesser bei euch verbaut ist. In unserem Pössl 2-Win S ist das 10mm. Eventuell können euch auch Kabelbinder helfen. Die sollten ja aber bei den Meisten zur Grundausstattung gehören.
Wechsel der Pumpe für den UV-8 eco KLW Einbau
Los geht es mit dem Tausch der Pumpe. Viele haben vermutlich etwas Respekt davor, doch der Tausch ist wirklich einfach. Am besten, man holt die alte Pumpe durch die Wartungsöffnung am Schlauch heraus. Je nach Kabelverlegung kann es schon davor sinnvoll sein, die Leitung abzuklemmen und in den Tank hineinzuziehen. Dann hat man etwas mehr Spiel beim Ausbau.
Meistens ist an der Pumpe ein Rückschlagventil. Das verhindert, dass Wasser zurück durch die Pumpe laufen kann, wenn sie abschaltet. Wäre dieses Ventil (in den Bildern blau) nicht verbaut, dann sinkt der Druck in den Leitungen jedes Mal ab und das System zieht Luft. Ein weiterer Vorteil ist jedoch, dass die Pumpe ganz simpel getauscht werden kann.

Zuerst zieht ihr den grauen Ring vom Ventil und dann drückt ihr den weißen Ring in Richtung Ventil. Das gibt euch die Pumpe frei. Die Funktion ist genau, wie bei den Verbindern des WM Aquatec UV-8 Sets. Wichtig ist es nach dem Tausch der Pumpe den Ring wieder einzusetzen. Dann sollte auch alles dicht sein und auch dicht bleiben.
Zum Abschluss wird die neue Pumpe nur noch angeschlossen. Da wir nun aber die stärkere Pumpe verbaut haben sollte spätestens jetzt die größere (vermutlich 7,5A) Sicherung verbaut werden. Ansonsten wird es nach dem ersten Anlaufversuch schnell dunkel im Camper.

Einbau der WM Aquatec UV-8 eco KLW Filtereinheit
Bei unserem Pössl passt die Filtereinheit perfekt an den Kasten des Wassertanks und ist dann von der Hecktür gut zugänglich und dennoch geschützt. Das sollte man bedenken, wenn man den Einbauort auswählt. Achtet auch darauf, dass eure Hecktüre noch schließen kann, ohne den Filter zu zerdeppern. In unserem Fall mussten wir aber erstmal etwas Platz schaffen, da der Platz schon als Lagerung genutzt wurde.
Befestigt wird die WM Aquatec Filtereinheit einfach mit zwei Schrauben. Wählt dafür keine zu langen Schrauben, nicht dass euer Wassertank leck schlägt. Bei uns haben 4×16 Spax hervorragend gepasst.
- Einsatz: Universell im Innenbereich. SPAX-exklusive WIROX-Oberfläche: 20fach...
- Aufliegender Halbrundkopf mit bündiger Anzugsfläche. Geeignet für dünne...
- Ermüdungsfreies Arbeiten und längere Akku-Lebensdauer: Kein Vorbohren...
Ist die UV-8 Filtereinheit befestigt, geht es an den Anschluss der Schläuche. Vom Tankausgang (bei uns der rote Winkelabgang) geht ein Schlauch zum Eingang des Filters. Am Ausgang des UV-C Reaktors wird ein Schlauch angeschlossen, der an das Wassersystem per Schlauchverbinder gekoppelt wird. Diesen Schlauchteil haben wir ja vom Tankausgang gezogen. Tatsächlich war das schon die gesamte Wasserschlaucharbeit. Vor diesem Schritt braucht man also wirklich keine Angst zu haben.
Nun muss die Stromversorgung für den UV-C Reaktor der UV-8 noch an euere Dauerspannungsversorgung angeschlossen werden. Schließt den Reaktor nicht an den geschalteten Abgang für die Pumpe. Der Reaktor weiß so selbstständig, wann er sich einschalten muss. Dafür ist direkt an ihn ein Durchflusssensor angeschlossen, der dann die UV-C LED einschaltet. Mit seinen max. 4W ist die Einheit sehr sparsam. Im Standby liegt der Wert nochmal deutlich darunter.
Bevor ihr richtig loslegt, solltet ihr beim ersten Druck auf die Leitung geben an den von euch gemachten Verbindungen überprüfen, dass hier kein Wasser austritt. Im Idealfall auch mal richtig Druck darauf geben, indem die Pumpe aktiv ist, aber die Hähne geschlossen (bspw. der Sparschalter im Bad).

WM Aquatec UV-8 eco KLW in Action
Schaltet ihr die Spannung ein, sollte die Melde-LED der Einheit anfangen blau zu blinken. Das bedeutet, die Einheit befindet sich im Stand-by und wartet auf die Wasseranforderung. Solange kein Wasser fließt, ist die UV-C LED nicht eingeschaltet. Somit verbraucht die Einheit auch fast keinen Strom. Sobald das Wasser anfängt zu fließen und den Aktivkohlefilter passiert hat, wechselt die Melde-LED auf ein dauerhaftes blaues Leuchten. In diesem Zustand ist auch die UV LED eingeschaltet und desinfiziert aktiv euer Wasser.

Der Aktivkohlefilter davor filtert bereits viele Beistoffe des Wassers heraus und hilft das Wasser klar zu halten, damit die UV-C LED das Maximum an Desinfektion leisten kann. Vor der ersten Verwendung des Wassers sollte man aber den Filter ein paar Minuten (ich denke 2 sollten schon reichen) durchspülen, da sich lose Kohlestückchen herausspülen können. Diese Kohlestückchen sind aber unbedenklich und lebensmittelecht. Schmecken halt nicht besonders. Danach ist der Filter aber zwischen 6 und 12 Monaten nutzbar. Das finde ich einen sehr soliden Wert.
Durch diese Filtereinheit können wir nun wirklich guten Gewissens egal wo unser Tankwasser auch als Trinkwasser verwenden. Das spart uns nicht nur etwas Geld und schont die Umwelt, nein es spart uns sogar Gewicht, da nicht mehr so viele zusätzliche Wasserreserven mitführen müssen.
Was tun bei längerem Nichtgebrauch des WM Aquatec UV-8 eco KLW
Noch ein paar kurze Worte zum Vorgehen bei längerer Nichtbenutzung der Wasseranlage in eurem Camper. Nutzt ihr die Wasseranlage über einen längeren Zeitraum nicht, dann solltet ihr ja sowieso immer die Wasseranlage leerlaufen lassen.
Doch im Kohlefilter der WM Aquatec Filtereinheit steht auch nach dem leerlaufen lassen noch Wasser. Das ist bei einer Betriebspause von mehreren Wochen (wer macht den so lange Campingpause?), oder noch schlimmer Minustemperaturen aber sehr schlecht. Steht der Filter lange Zeit im Wasser können sich auch dort Ablagerungen, oder gar Bakterien bilden. Generell sollte ein Kohlefilter bei Nichtgebrauch am besten trocken gelagert werden. Noch schlimmer sind Minustemperaturen, da der Filter bei Frost mechanisch beschädigt werden kann und der Filter evtl. unbemerkt keine Filterwirkung mehr aufweist.

Deshalb sollte man bei einem längeren Nichtgebrauch immer den Filter ausbauen, das Restwasser entfernen und den Filter an einem trockenen Ort lagern. Komplett ausgetrocknet könnt ihr ihn dann wieder einbauen und neu befüllen und seid sicher, dass der Filter funktioniert wie zuvor. Das ist übrigens für alle Filtereinheiten am sinnvollsten bei einem Nichtgebrauch.
Dieser Filter hält übrigens bei normaler Nutzung mindestens 6 Monate. Bei weniger Nutzung sogar länger. Das für knappe 15€ je Filter ist ein absolut fairer Preis.
Das Fazit zum WM Aquatec UV-8 eco KLW im Kastenwagen
Und wie ist jetzt unser Fazit zum neuen WM Aquatec UV-8 ECO KLW (was für eine Bezeichnung)?
Kurzum: Wir sind begeistert! Endlich können wir guten Gewissens das Wasser aus unserem Tank nutzen, egal wo wir sind. Klar kann ich nicht die desinfizierende Wirkung der Filtereinheit nachprüfen, was wir aber bereits bei unserer letzten Tour in Südfrankreich festgestellt haben ist, dass der vorhandene Chlorgeschmack der Quelle einwandfrei entfernt wurde. Das Wasser schmeckt nicht nach Schwimmbad. Allein dafür lohnt es sich schon.
Richtig gespannt sind wir auf unsere nächste Fernreise in Regionen, in denen man normalerweise das Leitungswasser nicht einfach so nutzen würde. Das gute Gewissen, eine global anerkannte und verbreitete Methode zu nutzen, ist viel wert. Der wichtigste Punkt das Leitungswasser zu nutzen ist für uns die Reduktion des Flaschenwassers. Kein Müll, keine Suche und eine deutlich einfachere Versorgung beim Freistehen sind super für uns.

Der Einbau der Filtereinheit war eine schnelle Geschichte. Nicht mal 2 Stunden habe ich benötigt und das mit Fotos und allem, was man für solch einen Bericht hier so benötigt. Besonders toll ist es, dass auch im Kastenwagen mit einer Tauchpumpe so ein Einbau sinnvoll machbar ist.
Wer also nach einer Möglichkeit sucht, eine Filterlösung für Reisen in ferne und nahe Lande in sein Wohnmobil, oder Wohnwagen zu verbauen, macht mit dem Set definitiv nichts falsch.
Für uns eine super Lösung!
🔘 Suche deine Lösung
🔘 camper.help Newsletter
JEDE WOCHE – NEU
🔘 So hältst du uns unabhängig
Teile Artikel die dir geholfen haben
🔘 Camping Forum und deine Fragen
Patrick, Flo & Sophie helfen dir gerne weiter

Links oder schwierige Schlüsselwörter müssen durch eine Freigabe
Letzte Aktualisierung am 17.05.2026 um 15:22 Uhr / Affiliate Links / Bilder von der Amazon Product Advertising API













